• Abstract
PezkuwiChain is a sovereign Layer-1 blockchain network engineered to provide digital infrastructure for stateless nations and globally dispersed communities. Built on the Pezkuwi SDK — a 7,300+ file, 828-crate framework forked from the Polkadot SDK (stable2512) and independently rebranded — PezkuwiChain introduces Trust-enhanced Nominated Proof-of-Stake (TNPoS), the world's first consensus mechanism that mathematically integrates social trust, educational achievement, and community participation directly into validator selection alongside economic stake.
The network operates a multi-chain architecture: a Relay Chain secured by 21 validators with 6-second block production, an Asset Hub TeyrChain (ID 1000) managing a dual-token economy, and a People Chain TeyrChain (ID 1004) providing on-chain identity, citizenship, and governance. Fourteen custom runtime modules (pallets) implement digital nation-state functions including a 201-seat digital parliament, tiered citizenship with KYC verification, an on-chain education platform, and a referral-based community growth system — all contributing to a composite trust score that governs validator eligibility and reward distribution.
01 Introduction
1.1 The Problem: Digital Statelessness
Across the globe, over 100 million people belong to nations without sovereign state structures. The Kurdish people alone — numbering over 40 million across four countries — lack unified financial infrastructure, digital identity systems, and democratic governance platforms. Traditional nation-state frameworks cannot serve populations distributed across geopolitical boundaries.
Core Challenges Facing Stateless Communities
- Financial exclusion: Billions in annual diaspora remittances flow through expensive intermediaries, with no sovereign monetary policy possible.
- Identity fragmentation: No unified identity system exists that transcends national borders while maintaining privacy.
- Governance vacuum: Democratic participation is impossible without institutional infrastructure.
- Cultural vulnerability: Language, history, and traditions face erasure without censorship-resistant archival.
- Trust deficit in blockchain: Existing mechanisms rely purely on economic stake, enabling plutocratic capture.
1.2 The Solution: PezkuwiChain
PezkuwiChain addresses these challenges by building a complete digital nation-state infrastructure on a blockchain foundation. Rather than retrofitting financial rails onto existing systems, PezkuwiChain is engineered from the ground up to serve as the operating system for a digital nation.
1.3 Design Philosophy
PezkuwiChain is not an experiment or a testnet. It is a live production system with a mainnet launched in January 2026, secured by 21 validators distributed across 18 physical servers. Every technical claim in this document is verifiable against the open-source codebase.
Three Core Principles
- Code is truth. Every mechanism is implemented in Rust, compiled to WASM, and executing on-chain.
- Trust beyond capital. Network security is determined by a composite metric that values community contribution.
- Sovereignty without borders. The infrastructure serves any community seeking digital self-determination.
02 System Architecture
PezkuwiChain employs a heterogeneous multi-chain architecture in which a central Relay Chain provides shared security and consensus, while specialized TeyrChains handle domain-specific functions.
2.1 Relay Chain (PezkuwiChain Mainnet)
The Relay Chain is the backbone of the network, responsible for consensus, finality, validator coordination, TeyrChain management, and native token (HEZ) operations.
| Parameter | Value |
|---|---|
| Block time | 6,000 ms |
| Epoch duration | 1 hour (600 blocks) |
| Era duration | 6 sessions |
| Active validators | 21 (target: 100 max) |
| Consensus | BABE + GRANDPA |
| Runtime spec version | 1,020,001 |
2.2 Asset Hub TeyrChain (Para ID 1000)
The Asset Hub is the economic center of the ecosystem — managing the PEZ governance token, trust-backed assets, foreign assets, NFTs (including parliamentary seat NFTs), liquidity pools, treasury management, and presale mechanisms.
| Parameter | Value |
|---|---|
| Block time | 12,000 ms |
| Consensus | Aura (collator-based) |
| Collators | Azad, Beritan |
| Custom pallets | pez-treasury, presale, token-wrapper |
2.3 People Chain TeyrChain (Para ID 1004)
The People Chain manages identity, citizenship, and social functions — on-chain identity, KYC verification, citizenship tiers, trust scoring, referral systems, education, and governance.
| Parameter | Value |
|---|---|
| Block time | 12,000 ms |
| Consensus | Aura (collator-based) |
| Collators | Erin, Firaz |
| Custom pallets | identity-kyc, referral, perwerde, tiki, welati, trust, staking-score, pez-rewards |
2.4 Technology Stack
| Component | Technology |
|---|---|
| Core language | Rust (98.8%) |
| On-chain execution | WebAssembly (WASM) |
| Networking | libp2p |
| Database | RocksDB |
| Cryptography | sr25519, ed25519, Blake2-256 |
| Address encoding | SS58 (custom prefix) |
| API interface | JSON-RPC 2.0 over WebSocket |
03 The Pezkuwi SDK
3.1 Origins and Independence
The Pezkuwi SDK is derived from the Polkadot SDK (stable2512 branch) and has undergone a comprehensive rebranding and customization process. Every crate name, module reference, and terminology has been systematically transformed. This is not cosmetic — the rebrand is enforced at the compiler level across all 828 workspace crates.
| Original (Polkadot SDK) | Pezkuwi SDK | Scope |
|---|---|---|
| sp-* | pezsp-* | Primitives (~45 crates) |
| sc-* | pezsc-* | Client (~40 crates) |
| frame-* | pezframe-* | Runtime framework |
| pallet-* | pezpallet-* | Runtime modules (~100) |
| cumulus-* | pezcumulus-* | TeyrChain framework |
| Substrate | Bizinikiwi | Framework name |
| Parachain | TeyrChain | Chain type |
| Westend | Zagros | Testnet name |
3.2 Codebase Metrics
3.3 Framework Architecture
The SDK follows a layered architecture:
- Client Layer (pezsc-*): Native node implementation — networking, consensus, transaction pool, RPC, database. GPL 3.0 licensed.
- Primitive Layer (pezsp-*): Foundational types and cryptographic primitives.
no_stdcompatible for WASM. - Runtime Layer (pezframe-*): Modular runtime framework with independent pallets. Compiles to WASM for on-chain execution.
- TeyrChain Layer (pezcumulus-*): Consensus integration, message passing, and relay chain connectivity.
- Bridge Layer (pezbridges-*): Snowbridge (Ethereum) and cross-chain message relay systems.
3.4 WASM Runtime and Forkless Upgrades
All runtime logic compiles to WebAssembly and is stored on-chain. This enables forkless upgrades through governance proposals, deterministic execution across all nodes, and light client verification without full chain state.
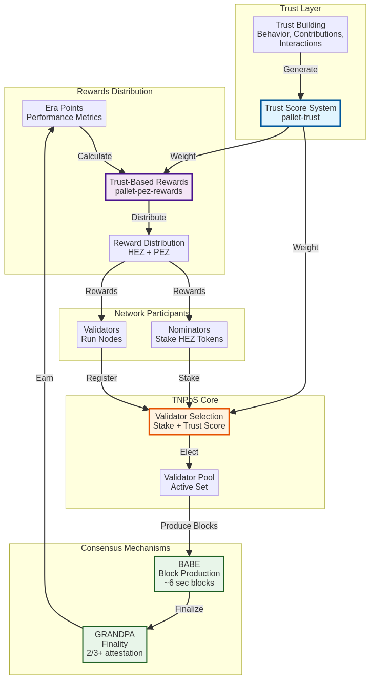
04 TNPoS Consensus Mechanism
4.1 Motivation
Traditional NPoS systems select validators purely based on economic stake, creating a plutocratic dynamic. For a digital nation, governance and security must reflect genuine community standing, not merely capital accumulation. TNPoS solves this by introducing a multi-dimensional scoring system where economic stake is necessary but insufficient for validator eligibility.
4.2 The Trust Score Formula
The trust score is calculated on-chain by the pezpallet-trust module:
T = Role (Tiki) score | B = ScoreMultiplierBase (configurable)
Critical Design Invariant
If staking score S = 0, the trust score is zero regardless of all other components. Economic commitment is the foundation of network security. However, a participant with maximum stake but zero social participation scores lower than a participant with moderate stake and strong community engagement.
The weighting ratio of 100:300:300:300 means social components collectively carry 9x the weight of pure staking — rewarding community builders over passive capital holders.
4.3 Staking Score Component
The staking score is a time-weighted metric from pezpallet-staking-score:
| HEZ Staked | Base Score |
|---|---|
| 1 — 100 | 20 |
| 101 — 250 | 30 |
| 251 — 750 | 40 |
| 751+ | 50 |
Duration Multiplier (requires explicit start_score_tracking()):
| Duration | Multiplier | Score Range |
|---|---|---|
| < 1 month | 1.0x | 20 — 50 |
| 1–2 months | 1.2x | 24 — 60 |
| 3–5 months | 1.4x | 28 — 70 |
| 6–11 months | 1.7x | 34 — 85 |
| 12+ months | 2.0x | 40 — 100 |
Maximum staking score: 100 (751+ HEZ staked for 12+ months). One month = 432,000 blocks (~30 days at 6s block time).
4.4 Referral Score Component
The referral system incentivizes organic network growth with diminishing returns:
| Confirmed Referrals | Score |
|---|---|
| 0 | 0 |
| 1–10 | count × 10 (10–100) |
| 11–50 | 100 + (count-10) × 5 (105–300) |
| 51–100 | 300 + (count-50) × 4 (304–500) |
| 101+ | 500 (maximum) |
Accountability Mechanism
When a referred user's citizenship is revoked, the referrer is penalized: (revoked_count × 10) / 4 points subtracted. This direct responsibility model ensures referrers have skin in the game for user quality.
4.5 Education Score (pezpallet-perwerde)
"Perwerde" (Kurdish: education) is an on-chain education platform. Administrators create courses with IPFS-linked content; students enroll, complete coursework, and receive verified points. Total accumulated points constitute the education score feeding into trust calculation.
4.6 Role Score (pezpallet-tiki)
"Tiki" (Kurdish: badge/distinction) manages soulbound NFT-based roles. Roles are assigned through governance channels and carry score contributions:
- Automatic: Citizenship (Welati) upon KYC approval
- Elected: Parliament member, Speaker
- Appointed: Government ministers, judges, officials
- Earned: Teacher (Mamoste), Educator (Perwerdekar), Expert (Axa)
4.7 Validator Pool System
The validator pool implements TNPoS with four validator categories:
| Category | Count | Selection Criteria |
|---|---|---|
| Stake Validators | 10 | Economic stake (HEZ bonded) |
| Parliamentary Validators | 6 | Institutional roles (Tiki) |
| Merit Validators | 5 | Referral network strength |
| Total Active Set | 21 validators | |
Shadow Mode
TNPoS currently runs in shadow mode, operating in parallel with standard NPoS to validate scoring accuracy before full deployment. Shadow comparisons track overlap metrics, category distributions, and projected block production rates.
4.8 Block Production and Finality
PezkuwiChain uses a hybrid consensus model:
- BABE (Block Production): VRF-based random slot assignment with primary probability 1/4. Target: 6-second blocks.
- GRANDPA (Finality): Byzantine fault-tolerant finality with 2/3+ attestation. Provides deterministic (not probabilistic) finality.
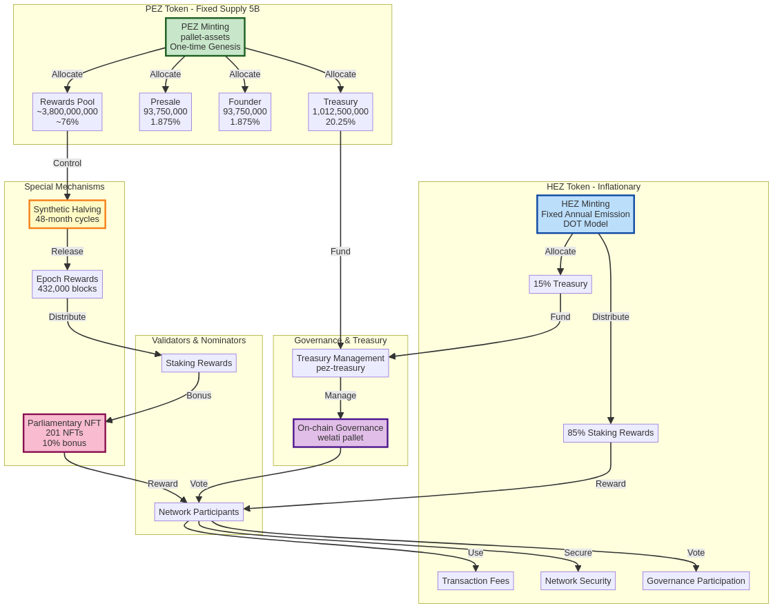
05 Dual-Token Economic Model
PezkuwiChain operates a dual-token economy designed to separate network security incentives from governance and social reward mechanisms.
5.1 HEZ: The Security Token
HEZ is the native token of the Relay Chain, used for staking, transaction fees, and economic security.
Genesis Distribution:
| Recipient | Amount | % | Purpose |
|---|---|---|---|
| Presale Pool | 100,000,000 HEZ | 50% | Community fundraising |
| Kurdistan Treasury | 40,000,000 HEZ | 20% | Ecosystem development |
| Airdrop Reserve | 40,000,000 HEZ | 20% | Community distribution |
| Founder | 20,000,000 HEZ | 10% | Core development |
| Total | 200,000,000 HEZ | 100% |
Fee Distribution Model
Transaction fees: 80% to Treasury, 20% to block author, 100% of tips to block author. The network targets 25% block fullness — fees self-regulate based on demand.
5.2 PEZ: The Governance Token
PEZ is a fixed-supply token minted once at genesis on the Asset Hub TeyrChain. It represents governance power and is distributed through trust-based mechanisms.
Genesis Distribution:
| Recipient | Amount | % | Purpose |
|---|---|---|---|
| Treasury | 4,812,500,000 PEZ | 96.25% | Halving-controlled release |
| Presale | 93,750,000 PEZ | 1.875% | Early participants |
| Founder | 93,750,000 PEZ | 1.875% | Core team |
| Total | 5,000,000,000 PEZ | 100% |
5.3 PEZ Halving Schedule
| Cycle | Period | Monthly Emission |
|---|---|---|
| 1 | 2026–2030 (Months 1–48) | 100% base rate |
| 2 | 2030–2034 (Months 49–96) | 50% base rate |
| 3 | 2034–2038 (Months 97–144) | 25% base rate |
| 4 | 2038–2042 (Months 145–192) | 12.5% base rate |
| 5 | 2042–2046 (Months 193–240) | 6.25% base rate |
Each monthly release split: 70% Incentive Pool (trust-based rewards) + 30% Government Pool (governance funding).
5.4 PEZ Reward Distribution
PEZ rewards distributed in monthly epochs (432,000 blocks):
- Open Phase: Users record trust scores on-chain.
- Claim Period (1 week): Eligible users claim proportional share.
- Closed: Unclaimed rewards returned to treasury.
5.5 Presale Mechanism
Platform Fee: 2% per transaction
- 50% (1%) → Treasury
- 25% (0.5%) → Burned permanently
- 25% (0.5%) → Staking rewards pool
06 Digital Nation Pallets
PezkuwiChain includes 14 custom-built pallets implementing digital nation-state functions. Each pallet is benchmarked and production-ready.
6.1 Identity and Citizenship
pezpallet-identity-kyc
Multi-level identity verification with privacy-preserving H256 hash-only on-chain storage. Users submit identity hashes, referrers validate off-chain, and the system uses hooks (OnKycApproved) to trigger referral confirmation and citizenship assignment. KYC operations are feeless for applicants.
pezpallet-tiki (Citizenship & Roles)
Soulbound NFT-based role system with 49 role variants:
| Tier | Kurdish Name | Requirements | Privileges |
|---|---|---|---|
| Applicant | Daxwazkar | Registration | Basic access |
| Citizen | Welati | KYC approved | Voting, referrals |
| Parliamentarian | Parlementer | Election | Legislative power |
| Core | Bingehîn | Sustained contribution | Full governance |
Government positions include: Serok (President), Parlementer, Wezîr (Ministers for Finance, Education, Justice, Health, Culture, etc.), Dadwer (Judge), Mamoste (Teacher). All role NFTs are non-transferable.
6.2 Trust and Reputation
- pezpallet-trust: Central trust scoring engine integrating staking, referrals, education, and roles (Section 4.2).
- pezpallet-referral: Community growth via invitation with accountability (Section 4.4).
- pezpallet-staking-score: Time-weighted staking reputation (Section 4.3).
6.3 Education (pezpallet-perwerde)
On-chain education platform: course creation with IPFS content, enrollment, verified completion, and points accumulation. Feeds directly into trust score.
| Config | Limit |
|---|---|
| Course name | 128 chars |
| Description | 512 chars |
| Content link | 256 chars |
| Students per course | 100 |
6.4 Governance (pezpallet-welati)
| Institution | Size | Selection |
|---|---|---|
| Parliament (Meclîs) | 201 seats | Election |
| Presidency (Serok) | 1 | Election (50%+ required) |
| Constitutional Court (Diwan) | Configurable | Appointment |
| Cabinet (Ministers) | 9 ministries | Nomination + Presidential approval |
6.5 Economic Pallets
- pezpallet-pez-treasury: PEZ reserve with programmatic halving.
- pezpallet-presale: Token sales with automated fee distribution.
- pezpallet-token-wrapper: 1:1 wrapping HEZ ↔ wHEZ for DEX operations.
- pezpallet-pez-rewards: Trust-based PEZ distribution with epoch claim periods.
- pezpallet-validator-pool: TNPoS validator categorization and selection.
07 Cross-Consensus Messaging (XCM)
7.1 Message Passing Protocols
| Protocol | Direction | Mechanism |
|---|---|---|
| DMP (Downward) | Relay → TeyrChain | Direct message injection |
| UMP (Upward) | TeyrChain → Relay | Validated message submission |
| XCMP (Horizontal) | TeyrChain ↔ TeyrChain | Relay-routed message passing |
7.2 Trusted Teleporters
Chains authorized to teleport native tokens: Asset Hub (1000), Contracts (1002), Encointer (1003), People Chain (1004), Broker (1005).
7.3 Bridge Support (Asset Hub)
- Zagros Bridge: Via BridgeHub TeyrChain, connecting to the Zagros testnet.
- Ethereum Bridge (Snowbridge): ERC-20 asset transfers. Chain ID: 11155111 (Sepolia).
7.4 Fee Configuration
Base delivery fee: 3 CENTS per message with exponential pricing for congestion management. System TeyrChains get free execution.
08 Governance Architecture
8.1 Multi-Layer Governance
Layer 1 — On-chain Referenda (Relay Chain)
Standard referendum with conviction voting. Vote locking: 7 days. Max queued: 100. Used for runtime upgrades, parameter changes, treasury spending.
Layer 2 — Digital Parliament (People Chain)
201-seat parliament with presidential system, ministerial appointments, and constitutional court. All governance operations are feeless for authorized members.
Layer 3 — Treasury Governance
Funded by 15% inflation + 80% transaction fees. Governed through spend proposals. Burn rate: 0.2% per spend period (6 days).
8.2 Election Trust Score Requirements
| Election Type | Trust Required | Endorsements |
|---|---|---|
| Presidential | 600+ | 1,000 |
| Parliamentary | 300+ | 100 |
| Speaker | 400+ | — |
| Constitutional Court | 750+ | — |
8.3 Voting Thresholds
| Decision Type | Threshold |
|---|---|
| Simple Majority | 50% + 1 of Parliament |
| Super Majority | 2/3 of Parliament |
| Absolute Majority | 3/4 of Parliament |
| Constitutional Review | 2/3 of Diwan |
| Constitutional Unanimous | 100% of Diwan |
09 Security Model
9.1 Economic Security
- Staking requirement: Validators must bond HEZ tokens.
- Slashing: Equivocation and unresponsiveness penalized.
- Bonding duration: 28 eras (~7 days).
- Slash deferral: 27 eras for governance intervention.
9.2 Social Security (TNPoS Layer)
- Citizenship prerequisite: All trust scores require verified KYC.
- Referral accountability: Referrers penalized for malicious referrals.
- Multi-dimensional scoring: No single dimension can dominate.
- Sybil resistance: KYC prevents unlimited fake identities.
9.3 Technical Security
- Rust memory safety: Eliminates buffer overflows, use-after-free, null pointer dereferences.
- WASM sandboxing: Deterministic execution isolated from host system.
- Forkless upgrades: Runtime changes via governance without network disruption.
- Formal weight system: Benchmarked weight bounds prevent denial-of-service.
9.4 Cryptographic Primitives
| Function | Algorithm |
|---|---|
| Account keys | sr25519 (Schnorr/Ristretto) |
| Session keys | ed25519 + sr25519 |
| Hashing | Blake2-256 |
| Address encoding | SS58 |
| VRF (slot assignment) | sr25519 VRF |
10 Network Specifications
10.1 Relay Chain Parameters
| Parameter | Value |
|---|---|
| Block time | 6,000 ms |
| Epoch duration | 1 hour |
| Sessions per era | 6 |
| Bonding duration | 28 eras |
| History depth | 84 eras |
| Max validators | 100 |
| Active validators | 21 |
| Annual inflation | 8% |
| Treasury inflation share | 15% |
| Treasury fee share | 80% |
| Treasury burn rate | 0.2% per 6 days |
10.2 TeyrChain Parameters
| Parameter | Asset Hub (1000) | People Chain (1004) |
|---|---|---|
| Block time | 12,000 ms | 12,000 ms |
| Consensus | Aura | Aura |
| Collators | Azad, Beritan | Erin, Firaz |
| Teleport | Yes (TYR) | Yes (TYR) |
| Reserve transfer | Yes | No |
10.3 Time Constants
| Period | Relay Chain | TeyrChains |
|---|---|---|
| 1 Minute | 10 blocks | 5 blocks |
| 1 Hour | 600 blocks | 300 blocks |
| 1 Day | 14,400 blocks | 7,200 blocks |
| 1 Week | 100,800 blocks | 50,400 blocks |
| 1 Month | ~432,000 blocks | ~216,000 blocks |
11 Roadmap
11.1 Completed Milestones
| Phase | Status | Description |
|---|---|---|
| SDK Development | Completed | 828 crates rebranded |
| Custom Pallets | Completed | 14 pallets benchmarked |
| Testnet (Zagros) | Completed | Multi-validator testnet |
| Mainnet Genesis | Completed | January 2026 — 21 validators |
| Relay Chain | Live | Block production active |
11.2 Current Phase: TeyrChain Activation
| Task | Status |
|---|---|
| Asset Hub registration (Para ID 1000) | Registered |
| People Chain registration (Para ID 1004) | Registered |
| Collator key configuration | In Progress |
| TeyrChain block production | Pending |
| HRMP channel establishment | Pending |
11.3 Future Phases
Phase 2 — Ecosystem Growth (2026 Q2–Q4)
Full TeyrChain block production, governance activation, presale launch, developer grants, dApp ecosystem onboarding.
Phase 3 — Multi-Nation Platform (2027)
Onboarding additional stateless communities, Nationhood-as-a-Service, expanded bridges (Ethereum mainnet, Tron, BSC), full TNPoS activation.
Phase 4 — Civilization Infrastructure (2028+)
Cross-chain governance federation, decentralized identity standards, stablecoin integration, cultural heritage archival, global diaspora financial network.
12 Use Cases
Digital Identity for Stateless Populations
A Kurdish individual in Erbil, Istanbul, Berlin, or Nashville holds the same verifiable digital identity, participates in the same governance system, and accesses the same financial infrastructure — without dependence on any nation-state.
Diaspora Remittances
The Kurdish diaspora moves an estimated $20+ billion annually across borders. PezkuwiChain's native infrastructure provides near-zero-cost, near-instant remittance — replacing 5–10% intermediary fees.
Democratic Governance Without Borders
The 201-seat digital parliament with trust-weighted voting and constitutional court operates regardless of geographic distribution — verifiable on-chain elections, legislation, and governance decisions.
Education Credentialing
Perwerde provides verifiable on-chain credentials. For refugees whose physical diplomas are lost, this offers a portable, globally verifiable alternative.
Trust-Based Financial Inclusion
Through education, referrals, and community contribution, individuals with no capital can build trust scores translating to governance power and economic rewards — a fundamentally different model from "money to make money."
13 Conclusion
PezkuwiChain represents a paradigm shift in blockchain design — from financial instruments to civilization infrastructure. By integrating social trust, educational achievement, and community participation directly into the consensus mechanism, TNPoS creates an economic system where power flows from merit and contribution rather than from capital alone.
The Kurdish nation's historical condition of statelessness has, paradoxically, created the ideal conditions for this innovation. Without legacy bureaucracies or institutional inertia, PezkuwiChain builds the most advanced digital governance infrastructure from a clean foundation.
The technical foundation is not theoretical. The Pezkuwi SDK comprises 7,364 Rust files across 828 crates. The mainnet launched in January 2026 with 21 validators. Fourteen custom pallets are benchmarked and production-ready. Every mechanism described in this paper is verifiable in the open-source codebase.
PezkuwiChain is building the operating system for a nation that has no borders —
proving that technology can create sovereignty where geography cannot.
14 References
Academic and Technical Foundations
- Wood, G. (2016). Polkadot: Vision for a Heterogeneous Multi-Chain Framework.
- Stewart, A., Kokoris-Kogias, E. (2019). GRANDPA: A Byzantine Finality Gadget.
- Stewart, A. (2019). BABE: Blind Assignment for Blockchain Extension.
- Cevallos, A., Stewart, A. (2020). Nominated Proof-of-Stake.
- Wood, G. (2022). XCM: The Cross-Consensus Message Format.
Source Code References
| Component | Source Path |
|---|---|
| Trust Score | pezcumulus/teyrchains/pezpallets/trust/src/lib.rs |
| Staking Score | pezcumulus/teyrchains/pezpallets/staking-score/src/lib.rs |
| PEZ Treasury | pezcumulus/teyrchains/pezpallets/pez-treasury/src/lib.rs |
| Governance | pezcumulus/teyrchains/pezpallets/welati/src/lib.rs |
| Relay Runtime | pezkuwi/runtime/pezkuwichain/src/lib.rs |
| Constants | pezkuwi/runtime/pezkuwichain/constants/src/lib.rs |
| Genesis Config | pezkuwi/runtime/pezkuwichain/src/genesis_config_presets.rs |
| XCM Config | pezkuwi/runtime/pezkuwichain/src/xcm_config.rs |
15 Appendices
Appendix A: Glossary
| Term | Definition |
|---|---|
| BABE | Blind Assignment for Blockchain Extension — block production via VRF slot assignment |
| Bizinikiwi | The Pezkuwi SDK name for the Substrate framework |
| Diwan | Constitutional Court in the Welati governance system |
| GRANDPA | GHOST-based Recursive Ancestor Deriving Prefix Agreement — the finality gadget |
| HEZ | Native inflationary token of PezkuwiChain's Relay Chain |
| Mamoste | Kurdish for "teacher" — an earned Tiki role |
| Parlementer | Kurdish for "parliamentarian" — an elected Tiki role |
| Perwerde | Kurdish for "education" — on-chain education pallet |
| PEZ | Fixed-supply governance token (5 billion total) |
| Serok | Kurdish for "president" — chief executive in Welati |
| TeyrChain | Specialized blockchain connected to the Relay Chain (Kurdish: teyircheyin) |
| Tiki | Kurdish for "badge" — soulbound NFT role system |
| TNPoS | Trust-enhanced Nominated Proof-of-Stake |
| TYR | Base unit of HEZ (1 HEZ = 1012 TYR) |
| Welati | Kurdish for "citizen" — governance pallet |
| Wezîr | Kurdish for "minister" — cabinet Tiki role |
| XCM | Cross-Consensus Messaging format |
| Zagros | Testnet network (named after the Zagros mountains) |
Appendix B: Developer Quick Start
# Clone the repository
git clone https://github.com/pezkuwichain/pezkuwi-sdk.git
cd pezkuwi-sdk
# Build the relay chain node
cargo build --release -p pezkuwi-node
# Build the TeyrChain node
cargo build --release -p pezkuwi-teyrchain
# Run a development node
./target/release/pezkuwi-node --dev
Appendix C: Pallet Reference
| Pallet | Chain | Function |
|---|---|---|
| pezpallet-trust | People | Composite trust score calculation |
| pezpallet-staking-score | Relay + People | Time-weighted staking reputation |
| pezpallet-referral | People | Referral tracking and scoring |
| pezpallet-perwerde | People | Course management and credentials |
| pezpallet-tiki | People | Soulbound NFT roles and badges |
| pezpallet-identity-kyc | People | KYC verification system |
| pezpallet-welati | People | Digital parliament and presidency |
| pezpallet-pez-rewards | People | Trust-based PEZ distribution |
| pezpallet-pez-treasury | Asset Hub | PEZ reserve with halving |
| pezpallet-presale | Asset Hub | Token sale management |
| pezpallet-token-wrapper | Asset Hub | Cross-chain token wrapping |
| pezpallet-validator-pool | Relay | TNPoS validator categorization |
Appendix D: Contact & Resources
| Channel | Address |
|---|---|
| Website | pezkuwichain.io |
| GitHub | github.com/pezkuwichain/pezkuwi-sdk |
| Documentation | docs.pezkuwichain.app |
| Explorer | explorer.pezkuwichain.io |
| Discord | discord.gg/Y3VyEC6h8W |